| C 64
Memory Map
Float Map
ROM Map
Basic ROM
Kernal ROM
Char ROM
CPU 6510
VIC 6569
SID 6581
CIA 6526
PLA
Keyboard
Control-Ports
sonstige Ports
Bauteile
Schematik 1
Schematik 2
Bus-Schematik
HF-Modulator
Datasette
Reset
C 1541 Floppy
Blockschaltbild
Memory Map
Rom Listing
Schematik
VIA 6522
Service
C 1581 Floppy
Memory Map
Rom Listing
Schematik
CIA 8520
WD 1772
Archiv
Mouse 1531
Float-Formate
Screenshots
Korrekturen
Chip 74xx
| |
|
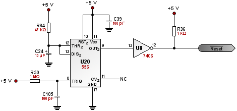
Reset-Logik

Der Timer 556 (U20) ist ein 'One-Shot'-Multivibrator. Die Länge des Impulses am Ausgang (Out2) wird durch den Widerstand R34 und den Kondensator C24 bestimmt und beträgt in etwa eine halbe Sekunde. U8 invertiert das Ausgangssignal, so dass das Reset-Signal 'low'-aktiv ist. Durch einen Resetimpuls der beim Einschalten des C-64 erzeugt wird werden die Logikschaltungen des MOS 6510 in einen definierten Startzustand gesetzt. Die CPU beginnt an der in $FFFC/$FFFD gespeicherten Startadresse mit dem ersten Befehl.
| |